MERLIC 状态

流程集成模式 MERLIC 用于集成在制造机器中的机器视觉系统。机器控制器(例如,可编程逻辑控制器 [PLC])必须能够控制集成视觉系统、监控执行情况和查询结果。因此,MERLIC 提供了一个流程集成模式以支持与机器控制器的通信。 可使用应用程序“MERLIC RTE”在流程集成模式下启动,该应用程序随 MERLIC 安装一起提供。下使用 MERLIC 时,MERLIC 会以不同类型的内部状态运行。在执行期间,您可以查询 MERLIC 的当前状态,例如,检查 MERLIC 是否已准备好接收命令。

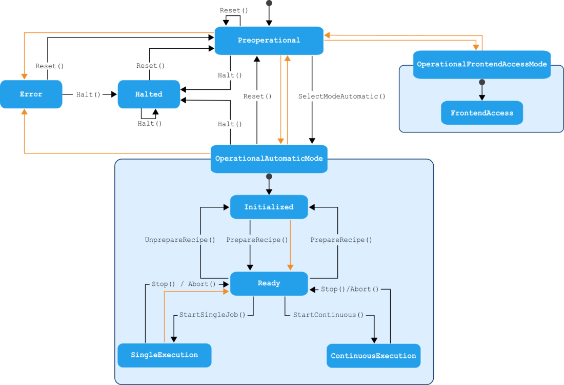
内部 MERLIC 状态的基本框架基于“OPC UA Companion Specification Vision - Part 1”中指定的视觉状态机器。MERLIC 中提供的状态和转变采用自 OPC UA 标准。然而,在 MERLIC 中并不是所有的状态和转变都是完全相同的副本。

下图显示了使用 MERLIC 流程集成时 MERLIC 的所有内部状态的概览及其转换。由命令触发的转换带有相应命令名称的标签,例如,通过命令“StartSingleJob”从状态“Ready”到“SingleExecution”的转换。MERLIC 由于内部条件而自动触发的转换以橙色显示,没有任何标签,例如,从状态“SingleExecution”到“Ready”的转换是在单次执行后自动执行的。状态“Halted”和“Preoperational”甚至允许自我转换。下图描述了这些功能。

根据用于流程集成的设备的类型,可用的 MERLIC 状态和命令集以及如何查询 MERLIC 状态的过程可能有所不同。

如果是 Hilscher card,每个 MERLIC 状态均可在系统中可视化。对于带数字输入和输出的设备,只能传输“Ready”和“Error”的内部状态。

支持的状态如下:

CurrentState

描述

Error

此状态表示出现错误。如果 MERLIC 处于此状态,则需重新启动 MERLIC

在以下情况下会发生错误:

另请参阅 Protocols for the Data Exchange主题,了解更多信息。

Halted

此状态表示 MERLIC 已停止全部运行,并且所有资源都处于允许安全断电的状态,例如:资源已释放。

Initialized

此状态表示 MERLIC 已初始化但尚未加载配方。

OperationalFrontendAccessMode

此状态表示 MERLIC 当前通过Frontend被控制。获得控制权的 Frontend 用户能够在 MVApp 处进行更改并启动执行。在这种状态下,通信设备或连接的工业控制系统不允许触发任何命令。请参阅Frontend 中的写入权限主题了解更多信息。

OperationalAutomaticMode

此状态表示 MERLIC 处于操作模式,其中包含状态“Initialized”、“Ready”、“SingleExecution”和“ContinuousExecution”。

Preoperational

MERLIC 启动后立即变为此状态。如果与各个设备的通信尚未建立,则此状态对于用于流程集成的设备不可见,但在 MERLIC 处于“Halted”状态之后将考虑该状态。

Ready

在此状态下,配方已加载完成且 MERLIC 已做好运行准备。对于 Hilscher PCI 卡和数字 I/O 设备,如果 MERLIC 处于此状态,也可以更改配方。

SingleExecution

此状态表示 MERLIC 当前正在运行单次执行。

ContinuousExecution

此状态表示 MERLIC 当前正在连续执行。连续执行包含一系列单次执行,并且在各次执行之间不进入“Ready”状态。

了解更多信息

检查 MERLIC 状态 (Hilscher)

在将 Hilscher PCI 卡用于流程集成时获取可用的 MERLIC 状态信息。另外,了解如何在流程集成模式下检查当前状态。

检查 MERLIC 的状态(数字 I/O)

在将数字 I/O 设备或带兼容 GenICam 的数字 I/O 通道的相机设备用于流程集成时,获取可用的 MERLIC 状态的详细信息。另外,了解如何在流程集成模式下检查当前状态。