MERLIC-Zustände
Bei Verwendung von MERLIC im Prozessintegration MERLIC kann in industriellen Bildverarbeitungssystemen, die in eine Fertigungseinrichtung integriert sind, eingesetzt werden. Die Maschinensteuerung, z. B. eine SPS (speicherprogrammierbare Steuerung), muss in der Lage sein, ein integriertes Erkennungssystem zu steuern, die Ausführung zu überwachen und die Ergebnisse abzufragen. MERLIC verfügt daher über einen Prozessintegrationsmodus, der eine Kommunikation mit einer Maschinensteuerung ermöglicht. Der Prozessintegrationsmodus kann über die Anwendung „MERLIC RTE“ gestartet werden, die mit der MERLIC-Installation bereitgestellt wird.smodus durchläuft MERLIC verschiedene interne Zustände. Während der Ausführung können Sie den aktuellen Zustand von MERLIC abfragen, um z. B. festzustellen, ob MERLIC Befehle empfangen kann.
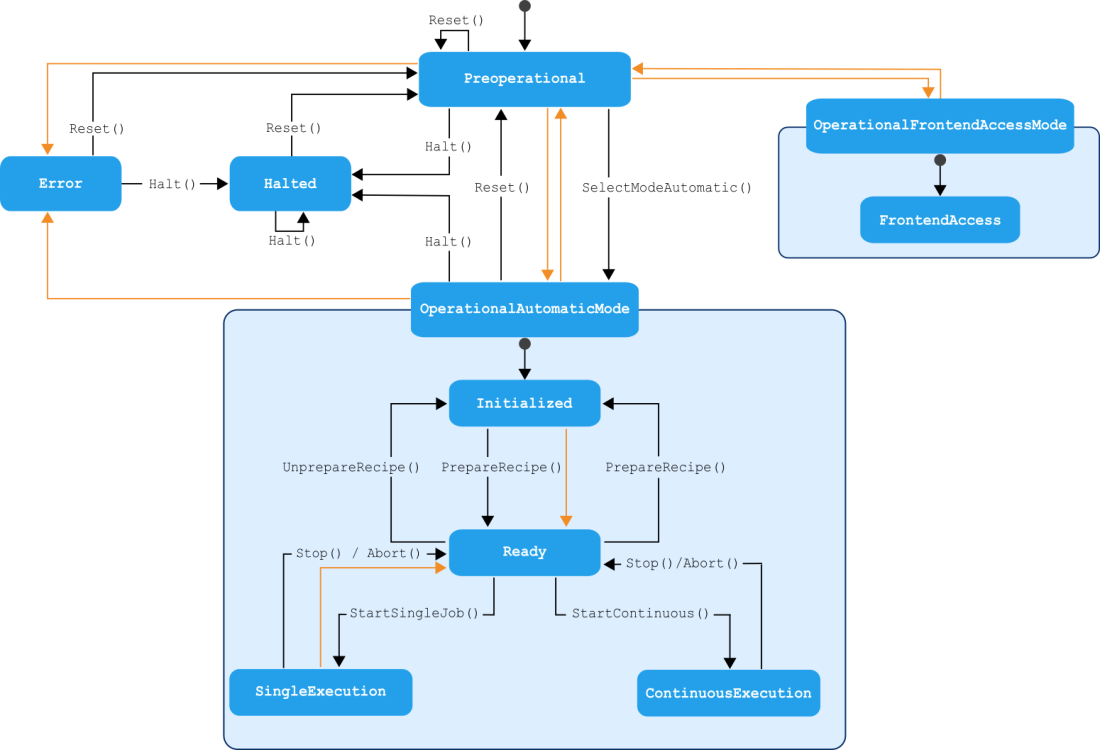
Das Grundgerüst für die internen MERLIC-Zustände hängt von der Zustandsmaschine des Bildverarbeitungssystem ab, das in der Spezifikation „OPC UA Companion Specification Vision - Part 1“ angegeben wurde. Die in MERLIC verfügbaren Zustände und Übergänge wurden vom OPC UA-Standard übernommen. Allerdings sind nicht alle Zustände und Übergänge in MERLIC mit dem Standard identisch.
Die folgende Grafik enthält eine Übersicht aller internen Zustände von MERLIC und deren Übergänge, wenn die MERLIC-Prozessintegration verwendet wird. Übergänge, die durch Befehle ausgelöst werden, sind mit dem jeweiligen Namen des Befehls beschriftet. Der Übergang vom Zustand „Ready“ zu „SingleExecution“ ist beispielsweise mit dem Befehl „StartSingleJob“ beschriftet. Übergänge, die aufgrund von internen Bedingungen automatisch von MERLIC ausgelöst werden, werden ohne Beschriftung orange angezeigt. Der Übergang vom Zustand „SingleExecution“ zu „Ready“ wird beispielsweise nach einer Einzelausführung automatisch durchgeführt. Die Zustände „Halted“ und „Preoperational“ erlauben sogar interne Übergänge. Diese sind ebenfalls in der Grafik dargestellt.
Die verfügbaren MERLIC-Zustände und -Befehle sowie die Vorgehensweise zum Abfragen der MERLIC-Zustände hängt vom jeweiligen Typ des Geräts ab, das für die Prozessintegration verwendet wird.
Bei einer Hilscher card können alle MERLIC-Zustände im System visualisiert werden. Bei Geräten mit digitalen Ein- und Ausgaben kann nur der interne Zustand für „Ready“ und „Error“ übertragen werden.
Die folgenden Zustände werden unterstützt:
|
CurrentState |
Beschreibung |
|---|---|
|
Error |
Dieser Zustand gibt an, dass ein Fehler aufgetreten ist. Wenn sich MERLIC in diesem Zustand befindet, ist ein Neustart von MERLIC erforderlich. Ein Fehler tritt in den folgenden Fällen auf:
Weitere Informationen finden Sie unter Protokolle für den Datenaustausch. |
|
Halted |
Dieser Zustand weist darauf hin, dass MERLIC alle Vorgänge angehalten hat und sich alle Ressourcen in einem Zustand befinden, der eine sichere Abschaltung ermöglicht (die Ressourcen wurden z. B. freigegeben). |
|
Initialized |
Dieser Zustand zeigt an, dass MERLIC initialisiert, aber noch kein Rezept geladen wurde. |
|
OperationalFrontendAccessMode |
Dieser Zustand gibt an, dass MERLIC derzeit nur über das Frontend gesteuert wird. Ein Frontend-Benutzer, der die Kontrolle übernommen hat, kann Änderungen an der MVApp vornehmen und die Ausführung starten. In diesem Zustand darf die Kommunikationseinrichtung bzw. die Industriesteuerung keine Befehle auslösen. Weitere Informationen finden Sie unter Schreibzugriff im Frontend. |
|
OperationalAutomaticMode |
Dieser Zustand gibt an, dass sich MERLIC im Betriebsmodus befindet, der die Zustände „Initialized“, „Ready“, „SingleExecution“ und „ContinuousExecution“ umfasst. |
|
Preoperational |
Dies ist der Zustand von MERLIC direkt nach dem Start. Dieser Zustand ist für das Gerät, das für die Prozessintegration verwendet wird, nicht sichtbar, da die Kommunikation mit dem betreffenden Gerät noch nicht eingerichtet wurde. Er wird aber berücksichtigt, nachdem MERLIC in den Zustand Halted versetzt wurde. |
|
Ready |
In diesem Zustand wurde ein Rezept geladen und MERLIC ist für die Ausführung bereit. Bei Hilscher PCI-Karten und digitalen I/O-Geräten ist es auch möglich, das Rezept zu ändern, wenn sich MERLIC in diesem Zustand befindet. |
|
SingleExecution |
Dieser Zustand gibt an, dass MERLIC derzeit eine Einzelausführung verarbeitet. |
|
ContinuousExecution |
Dieser Zustand gibt an, dass MERLIC derzeit kontinuierlich ausgeführt wird. Kontinuierliche Ausführungen bestehen aus mehreren Einzelausführungen, ohne dass zwischen den Ausführungen in den Zustand „Ready“ gewechselt wird. |
Weitere Informationen
MERLIC-Zustände überprüfen (Hilscher)
In diesem Abschnitt finden Sie Informationen zu den verfügbaren MERLIC-Zuständen, wenn eine Hilscher PCI-Karte für die Prozessintegration verwendet wird. Darüber hinaus wird beschrieben, wie der aktuelle Zustand im Prozessintegrationsmodus überprüft wird.
MERLIC-Zustand überprüfen (digitale I/O-Geräte)
In diesem Abschnitt finden Sie Informationen zu den verfügbaren MERLIC-Zuständen, wenn ein digitales I/O-Gerät oder ein Kameragerät mit GenICam-kompatiblen digitalen I/O-Kanälen für die Prozessintegration verwendet wird. Darüber hinaus wird beschrieben, wie der aktuelle Zustand im Prozessintegrationsmodus überprüft wird.