MERLIC 状态
在流程集成模式 MERLIC 用于集成在制造机器中的机器视觉系统。机器控制器(例如,可编程逻辑控制器 [PLC])必须能够控制集成视觉系统、监控执行情况和查询结果。因此,MERLIC 提供了一个流程集成模式以支持与机器控制器的通讯。 可使用应用程序“MERLIC RTE”在流程集成模式下启动,该应用程序随 MERLIC 安装一起提供。下使用 MERLIC 时,MERLIC 会以不同类型的内部状态运行。在执行期间,您可以查询 MERLIC 的当前状态,例如,检查 MERLIC 是否已准备好接收命令。
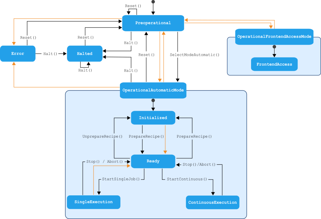
内部 MERLIC 状态的基本框架基于“OPC UA Companion Specification Vision - Part 1”中指定的视觉状态机器。MERLIC 中提供的状态和转变采用自 OPC UA 标准。然而,在 MERLIC 中并不是所有的状态和转变都是完全相同的副本。
下图显示了使用 MERLIC 流程集成时 MERLIC 的所有内部状态的概览及其转换。
由命令触发的转换带有相应命令名称的标签,例如,通过命令“StartSingleJob”从状态“Ready”到“SingleExecution”的转换。MERLIC 由于内部条件而自动触发的转换以橙色显示,没有任何标签,例如,从状态“SingleExecution”到“Ready”的转换是在单次执行后自动执行的。状态“Halted”和“Preoperational”甚至允许自我转换。下图描述了这些功能。
根据用于流程集成的设备的类型,可用的 MERLIC 状态和命令集以及如何查询 MERLIC 状态的过程可能有所不同。如果是 Hilscher card,每个 MERLIC 状态均可在系统中可视化。对于带数字输入和输出的设备,只能传输“Ready”和“Error”的内部状态。
支持的状态如下:
|
CurrentState |
描述 |
|---|---|
|
Error |
此状态表示出现错误。如果 MERLIC 处于此状态,则需重新启动 MERLIC。 在以下情况下会发生错误:
|
|
Halted |
此状态表示 MERLIC 已停止全部运行,并且所有资源都处于允许安全断电的状态,例如:资源已释放。 |
|
Initialized |
此状态表示 MERLIC 已初始化但尚未加载配方。 |
|
OperationalFrontendAccessMode |
此状态表示 MERLIC 当前通过Frontend被控制。获得控制权的 Frontend 用户能够在 MVApp 处进行更改并启动执行。在这种状态下,通信设备或连接的工业控制系统不允许触发任何命令。 |
|
OperationalAutomaticMode |
此状态表示 MERLIC 处于操作模式,其中包含状态“Initialized”、“Ready”、“SingleExecution”和“ContinuousExecution”。 |
|
Preoperational |
MERLIC 启动后立即变为此状态。如果与各个设备的通讯尚未建立,则此状态对于用于流程集成的设备不可见,但在 MERLIC 处于“Halted”状态之后将考虑该状态。 |
|
Ready |
此状态表示配方已加载完成且 MERLIC 已做好运行准备。对于 Hilscher PCI 卡和数字 I/O 设备,如果 MERLIC 处于此状态,也可以更改配方。 |
|
SingleExecution |
此状态表示 MERLIC 当前正在运行单次执行。 |
|
ContinuousExecution |
此状态表示 MERLIC 当前正在连续执行。连续执行包含一系列单次执行,并且在各次执行之间不进入“Ready”状态。 |
更多信息
如果使用的是 I/O 插件,您可以在以下页面找到更多关于可用状态和如何检查状态的信息:
如果使用的是通讯插件,您可以在相应的插件文档中找到更多关于如何检查当前状态的信息:通讯插件.