MERLIC 流程集成

MERLIC 可用于集成在制造机器中的机器视觉系统。机器控制器(例如,可编程逻辑控制器 [PLC])必须能够控制集成视觉系统、监控执行情况和查询结果。因此,MERLIC 提供了一个流程集成模式以支持与机器控制器的通信。

您可以设置 MERLIC 与硬件组件(如 Hilscher PCI 卡、数字 I/O 设备或带兼容 GenICam 的数字 I/O 通道的相机设备)之间的通信,以通过 PLC 或其他机器控制器控制 MERLIC 的执行。结合 MERLIC Communicator,还可以使用其他类型的设备或接口进行流程集成。Communicator 是一个 SDK,您可以利用它来为任何设备实现插件,以便与流程集成模式结合使用。MERLIC 还提供了标准 Communicator 插件和示例插件。请参阅 MERLIC Communicator手册,了解更多详细信息。

流程集成模式具有多种优点:

  • PLC 能够控制 MERLIC Vision App (MVApp) 的执行。
  • 在流程集成期间,PLC 可以观察和查询 MERLIC 的当前内部状态。
  • PLC 可以查询图像处理任务的结果。
  • 与 PLC 的通讯独立于 MERLIC Vision App 中的机器视觉任务,您可以为任何 MVApp 和 PLC 创建不同的配置。

可使用应用程序 MERLIC RTE (Runtime Environment) 在流程集成模式下启动,该应用程序也随 MERLIC 安装一起提供。但是,要在流程集成模式下使用,您首先必须配置各种独立资源:MERLIC Vision AppMERLIC 配方文件 MERLIC 配方文件是 MERLIC 流程集成的关键部分。它是个单独文件(文件后缀为 .mrcp),定义了为流程集成加载哪个 MERLIC Vision App。它包含了一组预定义的输入值用于选定的工具参数,因此它还定义了参数化 MVApp 的方式。 您可以使用单个输入值集为同一个 MVApp 创建多个配方文件。这让您可以通过不同的参数设置将 MVApp 重复用于各种应用场景。您还可以使用配方文件加载 MVApp用于完全不同的图像处理任务。和通信设备。在 MVApp 中,必须指定可通过配方文件配置的输入值。此外,您可以定义在流程集成期间哪些工具结果应可传输至通信设备。MERLIC 配方文件是配置的必需组件,因为它们定义了在流程集成模式下加载哪个 MVApp 文件以及如何设置 MVApp 的参数。

通过下面链接的主题获取有关相应配置流程的更多详细信息。

支持的设备

在流程集成模式下,MERLIC 支持以下类型的设备:

  • cifX PC 卡系列的 Hilscher PCI 卡
  • 数字I/O 设备
  • 带兼容 GenICam 的数字 I/O 通道的相机设备

有关支持的设备以及如何配置它们以用于流程集成的更多详细信息,请参阅主题 I/O

MERLIC 提供了 MERLIC Communicator,便于将其他类型的设备用于流程集成。Communicator 是一个 SDK,您可以利用它来为任何设备实现插件。MERLIC 还提供了标准插件和示例插件,如下所述。

提供的 Communicator 插件

Communicator 提供了适用于某些通讯技术的标准插件和示例插件,这些插件可用作实现新 Communicator 插件的基础。

设置流程集成

以下主题包含有关支持的设备、所需的配置步骤以及如何在流程集成模式下运行的更多详细信息。

MVApp 配置

了解如何为流程集成配置 MVApp 的输入值,以及如何定义在流程集成模式下将传输到通信设备的 MVApp 结果。此外,获取有关支持的数据类型的信息。

MERLIC配方文件

了解用于流程集成的配方文件以及如何创建和编辑配方文件。

MERLIC Runtime Environment Setup

获取有关 MERLIC RTE Setup 中各种配置选项的信息。了解有关为通过 Image Source Manager 进行的图像采集设置图像源的信息,以及了解有关导入和配置 MERLIC 配方文件及配置用于通讯的设备和插件的更多信息。“MERLIC RTE Setup”中的不同选项卡中提供了多种配置选项:“配方”、“I/O”以及“通讯”。

  • 图像源:为 Image Source Manager 添加和定义图像源配置。
  • 通讯:配置系统提供的 Communicator 插件和自定义 Communicator 插件。
  • 配方:导入和配置 MERLIC 配方文件。
  • I/O:配置 MERLIC 为其提供了内置插件的设备,例如数字 I/O 设备。

信号和命令

获取有关在流程集成期间不同类型设备的可用命令和信号的信息,以及有关通信设备采用的用于交换数据的通信协议的信息。

使用流程集成模式

了解在流程集成模式下如何使用提供的命令和信号让设备工作。

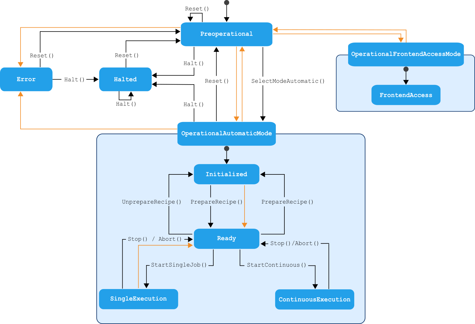
MERLIC 状态

MERLIC 状态

获取有关流程集成模式下 MERLIC 的可用内部状态的信息。


* Modicon® is a registered trademark of Schneider Electric USA, Inc.