MERLIC-Zustände überprüfen (Hilscher)
Bei Verwendung des Prozessintegration MERLIC kann in industriellen Bildverarbeitungssystemen, die in eine Fertigungseinrichtung integriert sind, eingesetzt werden. Die Maschinensteuerung, z. B. eine SPS (speicherprogrammierbare Steuerung), muss in der Lage sein, ein integriertes Erkennungssystem zu steuern, die Ausführung zu überwachen und die Ergebnisse abzufragen. MERLIC verfügt daher über einen Prozessintegrationsmodus, der eine Kommunikation mit einer Maschinensteuerung ermöglicht. Der Prozessintegrationsmodus kann über die Anwendung „MERLIC RTE“ gestartet werden, die mit der MERLIC-Installation bereitgestellt wird.smodus von MERLIC (MERLIC RTE) kann es wünschenswert sein, den aktuellen Zustand von MERLIC zu überprüfen, um die Signale zum richtigen Zeitpunkt auszulösen, z. B. zum Abfragen der Ergebnisse einer Iteration, nachdem MERLIC eine Einzelausführung beendet hat.
Bei einer kontinuierlichen Ausführung führt MERLIC mehrere Einzelausführungen aus, ohne zwischen den Ausführungen in den Zustand „Ready“ zu wechseln. MERLIC wechselt in den Zustand „Ready“, nachdem die kontinuierliche Ausführung beendet wurde, ohne zu prüfen, ob das Ergebnis der letzten Ausführung bereits angekommen ist.
Verfügbare MERLIC-Zustände
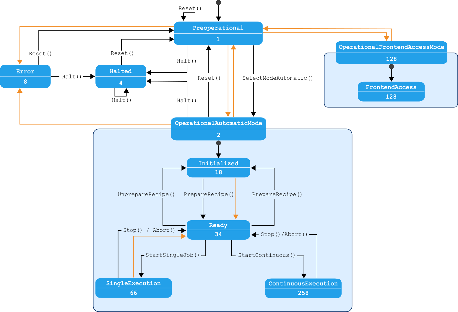
Wenn Sie eine Hilscher-Karte für die Kommunikation mit einer SPS verwenden, können die einzelnen internen MERLIC-Zustände im System visualisiert werden. Die folgende Grafik enthält eine Übersicht aller internen Zustände von MERLIC und deren Übergänge, wenn MERLIC RTE verwendet wird.
Übergänge, die durch Befehle ausgelöst werden, sind mit dem jeweiligen Namen des Befehls beschriftet. Der Übergang vom Zustand „Ready“ zu „SingleExecution“ ist beispielsweise mit dem Befehl „StartSingleJob“ beschriftet. Übergänge, die aufgrund von internen Bedingungen automatisch von MERLIC ausgelöst werden, werden ohne Beschriftung orange angezeigt. Der Übergang vom Zustand „SingleExecution“ zu „Ready“ wird beispielsweise nach einer Einzelausführung automatisch durchgeführt.
Die für die einzelnen MERLIC-Zustände angezeigten Zahlen sind die IDs des jeweiligen Zustands. Sie stellen relevante Informationen bereit, wenn der aktuelle Zustand von MERLIC überprüft wird.
Der interne Zustand von MERLIC wird über das Element „CurrentState“ des Protokolls MERLIC an die SPS übertragen. Weitere Informationen finden Sie unter Protokolle für den Datenaustausch.
Das Byte, das die Informationen zum aktuellen Zustand überträgt, ist wie folgt codiert:
|
Bitfeldposition |
Numerischer Wert |
MERLIC-Zustand |
Beschreibung |
|---|---|---|---|
|
0 |
1 |
Preoperational |
Wenn dieses Bit auf 1 gesetzt ist, befindet sich MERLIC im Zustand „Preoperational“. |
|
|
|
OperationalAutomaticMode |
Wenn dieses Bit auf 1 gesetzt ist, befindet sich MERLIC im Zustand „OperationalAutomaticMode“. Das bedeutet, dass sich MERLIC im Zustand „Initialized“, „Ready“, „SingleExecution“ oder „StartContinuous“ befindet: |
|
|
|
Initialized |
Wenn das 1. und das 4. Bit gesetzt sind, befindet sich MERLIC im Zustand „Initialized“. |
|
|
|
Ready |
Wenn das 1. und das 5. Bit gesetzt sind, befindet sich MERLIC im Zustand „Ready“. |
|
|
|
SingleExecution |
Wenn das 1. und das 6. Bit gesetzt sind, befindet sich MERLIC im Zustand „SingleExecution“. |
|
|
|
ContinuousExecution |
Wenn das 1. und das 8. Bit gesetzt sind, befindet sich MERLIC im Zustand „ContinuousExecution“. |
|
|
|
Halted |
Wenn dieses Bit auf 1 gesetzt ist, befindet sich MERLIC im Zustand „Halted“. |
|
|
|
Error |
Wenn dieses Bit auf 1 gesetzt ist, befindet sich MERLIC im Zustand „Error“. |
|
|
|
OperationalFrontendAccessMode |
Wenn dieses Bit auf 1 gesetzt ist, befindet sich MERLIC im manuellen Modus. Das bedeutet, dass MERLIC nur über das MERLIC Frontend gesteuert werden kann. Weitere Informationen zum manuellen Modus finden Sie unter Schreibzugriff im Frontend. |
Aktuellen Zustand abfragen
Sie können den aktuellen Zustand von MERLIC über das Datenübertragungsprotokoll FromMerlicProtocol ermitteln. Dieses umfasst das Element „CurrentState“ mit dem Wert des jeweiligen MERLIC-Zustands.
|
Member |
Beschreibung |
Offset |
Größe in Byte |
|---|---|---|---|
|
CurrentState |
Enthält die Zahl für den aktuellen Zustand von MERLIC. |
9 |
2 |
Obwohl die Größe von CurrentState 2 Byte beträgt, wird derzeit lediglich das erste Byte für die Übertragung des aktuellen Zustands verwendet.
Der folgende Beispielauszug veranschaulicht, wie die Informationen zum MERLIC-Zustand im Protokoll „FromMerlicProtocol“ zurückgegeben werden können:
TYPE
FromMerlicProtocol :
STRUCT
Preamble : 17;
...
CurrentState : 34;
...
END_STRUCT
END_TYPE
Der Wert von CurrentState ist 34. Das bedeutet, dass sich MERLIC derzeit im Zustand „Ready“ befindet.