MERLIC の状態
プロセス統合モード MERLIC は、製造マシンに統合されたマシンビジョンシステムで使用できます。プログラマブルロジックコントローラ (PLC) などのマシンコントローラでは、統合ビジョンシステムの制御、実行の監視、結果の照会が可能でなければなりません。そのため、MERLIC には、マシンコントローラとの通信に必要なプロセス統合モードが備わっています。 プロセス統合モードは、 MERLIC インストレーションに用意されているアプリケーション「MERLIC RTE」で開始できます。で MERLIC を使用する場合、MERLIC はいくつかのタイプの内部状態を推移します。実行中、MERLIC の現在の状態を照会し、たとえば MERLIC がコマンドを受け付けられる状態かどうか確認できます。
内部 MERLIC 状態の基本的フレームワークは、「OPC UA Companion Specification Vision - Part 1」で指定されたビジョンステートマシンに基づきます。MERLIC で提供される状態および推移は、OPC UA 標準から採用されます。ただし、すべての状態および推移が MERLIC と同一というわけではありません。
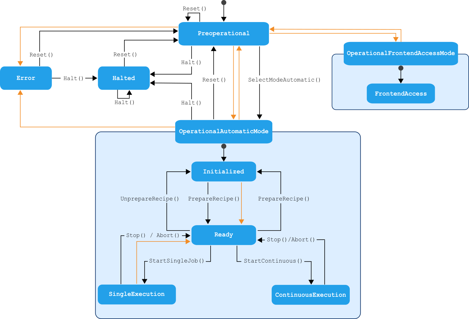
下図には、MERLIC プロセス統合使用時の MERLIC のすべての内部状態およびその遷移の概要が示されています。
コマンドによってトリガーされる遷移には、対応するコマンドの名前が表示されています。たとえば、「Ready」から「SingleExecution」への状態の遷移は、「StartSingleJob」コマンドによってトリガーされます。内部条件に応じて MERLIC によって自動的にトリガーされる遷移は、ラベルなしでオレンジ色で表示されています。たとえば、「SingleExecution」から「Ready」への状態の遷移は、1 回の実行の後自動的に実行されます。状態「Halted」と「Preoperational」では自己遷移も可能です。これらは図にも描かれています。
プロセス統合に使用するデバイスのタイプによっては、使用できる MERLIC 状態やコマンドだけでなく、MERLIC 状態の照会手順も異なる場合があります。Hilscher card の場合、各 MERLIC 状態をシステムで表示できます。デジタル入力および出力を備えたデバイスの場合、「Ready」および「Error」の内部状態のみを転送できます。
以下の状態がサポートされます:
|
CurrentState |
説明 |
|---|---|
|
Error |
この状態は、エラーが発生したことを表します。MERLIC がこの状態の場合、MERLIC をリセットする必要があります。 以下の場合エラーが発生します:
|
|
Halted |
この状態は、MERLIC がすべての動作を停止し、すべてのリソースが安全に電源を切ることができる状態、たとえば、リソースがリリースされる状態にあることを表します。 |
|
Initialized |
この状態は、MERLIC が初期化された後、レシピが読み込まれていないことを表します。 |
|
OperationalFrontendAccessMode |
この状態は、MERLIC が現在 Frontend のみを介して制御されていることを表します。制御を取得した Frontend ユーザーは、MVApp で変更を行い、実行を開始できます。この状態では、通信デバイスまたは接続された産業用制御システムではコマンドをトリガーできません。 |
|
OperationalAutomaticMode |
この状態は、MERLIC が「Initialized」、「Ready」、「SingleExecution」および「ContinuousExecution」の状態で構成される動作モードであることを表します。 |
|
Preoperational |
これは、起動直後の MERLIC の状態です。各デバイスとの通信がまだ確立されていない場合、この状態はプロセス統合用に使用されているデバイスでは見られませんが、MERLIC が「Halted」の状態になった後は考慮されます。 |
|
Ready |
この状態では、レシピが読み込まれ、MERLIC で実行の準備が整っています。Hilscher PCI カードおよびデジタル I/O デバイスの場合、MERLIC がこの状態であれば、レシピを変更することもできます。 |
|
SingleExecution |
この状態は、MERLIC が現在 1 回の実行を行っていることを表します。 |
|
ContinuousExecution |
この状態は、MERLIC が現在連続的に実行されていることを表します。連続実行では、実行と実行の間に「Ready」の状態にならずに、1 回の実行が連続して行われます。 |
詳細情報
I/O プラグインを使用している場合、取りうる状態やその確認方法の詳細については、以下のページで説明しています。
通信プラグインを使用している場合、現在の状態を確認する方法の詳細については、それぞれのプラグインのドキュメントで説明しています。通信プラグイン.