MERLIC 状態の確認 (Hilscher)
MERLIC (MERLIC RTE) の プロセス統合 MERLIC は、製造マシンに統合されたマシンビジョンシステムで使用できます。プログラマブルロジックコントローラ (PLC) などのマシンコントローラでは、統合ビジョンシステムの制御、実行の監視、結果の照会が可能でなければなりません。そのため、MERLIC には、マシンコントローラとの通信に必要なプロセス統合モードが備わっています。 プロセス統合モードは、 MERLIC インストレーションに用意されているアプリケーション「MERLIC RTE」で開始できます。モードで作業中に、たとえば、MERLIC で 1 回の実行が完了した後に反復の結果を照会するなど、正しいタイミングで信号をトリガーするために、MERLIC の現在の状態を確認することができます。
連続実行中、MERLIC では、実行と実行の間に「Ready」の状態にならずに、1 回の実行が連続して行われます。連続実行の停止後、最後の実行の結果が届いているかどうか確認することなく、MERLIC が「Ready」の状態になります。
使用可能な MERLIC 状態
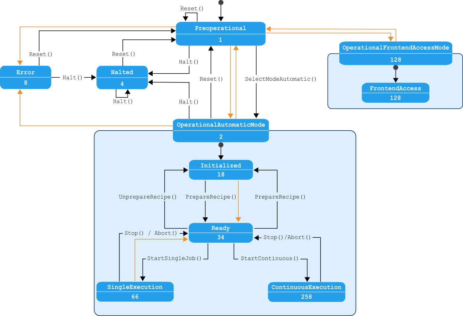
プログラマブルロジックコントローラ (PLC) との通信に Hilscher カードを使用する場合、各内部 MERLIC 状態をシステムで表示できます。下図には、MERLIC RTE 使用時の MERLIC のすべての内部状態およびその遷移の概要が示されています。
コマンドによってトリガーされる遷移には、対応するコマンドの名前が表示されています。たとえば、「Ready」から「SingleExecution」への状態の遷移は、「StartSingleJob」コマンドによってトリガーされます。内部条件に応じて MERLIC によって自動的にトリガーされる遷移は、ラベルなしでオレンジ色で表示されています。たとえば、「SingleExecution」から「Ready」への状態の遷移は、1 回の実行の後自動的に実行されます。
各 MERLIC 状態に表示されている数字は、状態に対応する ID を表します。これを使用して、MERLIC の現在の状態を確認する際に関連情報が得られます。
MERLIC の内部状態は、プロトコル FromMerlicProtocol のメンバー CurrentState を通じて PLC に転送されます。詳細については、「データ交換のプロトコル」を参照してください。
現在の状態に関する情報を転送するバイトは、以下のようにエンコードされます:
|
ビットフィールドの位置 |
数値 |
MERLIC 状態 |
説明 |
|---|---|---|---|
|
0 |
1 |
Preoperational |
このビットが 1 に設定されている場合、MERLIC の状態は「Preoperational」です。 |
|
|
|
OperationalAutomaticMode |
このビットが 1 に設定されている場合、MERLIC の状態は「OperationalAutomaticMode」です。これは、MERLIC の状態が「Initialized」、「Ready」、「SingleExecution」または「StartContinuous」であることを意味します。 |
|
|
|
Initialized |
1 番目および 4 番目のビットが設定されている場合、MERLIC の状態は「Initialized」です。 |
|
|
|
Ready |
1 番目および 5 番目のビットが設定されている場合、MERLIC の状態は「Ready」です。 |
|
|
|
SingleExecution |
1 番目および 6 番目のビットが設定されている場合、MERLIC の状態は「SingleExecution」です。 |
|
|
|
ContinuousExecution |
1 番目および 8 番目のビットが設定されている場合、MERLIC の状態は「ContinuousExecution」です。 |
|
|
|
Halted |
このビットが 1 に設定されている場合、MERLIC の状態は「Halted」です。 |
|
|
|
Error |
このビットが 1 に設定されている場合、MERLIC の状態は「Error」です。 |
|
|
|
OperationalFrontendAccessMode |
このビットが 1 に設定されている場合、MERLIC は手動モードです。これは、MERLIC が MERLIC Frontend のみを介して制御可能なことを表します。手動モードについて詳しくは、Frontend の書き込みアクセスを参照してください。 |
現在の状態の照会
MERLIC の現在の状態をデータ交換プロトコル FromMerlicProtocol から取得できます。これにはメンバー CurrentState および各 MERLIC 状態の値が含まれます。
|
Member |
説明 |
オフセット |
バイト単位のサイズ |
|---|---|---|---|
|
CurrentState |
現在の MERLIC 状態の数値が含まれます。 |
9 |
2 |
CurrentState のサイズは 2 バイトですが、現在の状態の送信には、最初のバイトのみが使用されています。
下の抜粋例は、プロトコル FromMerlicProtocol で MERLIC の状態に関する情報がどのように返るかを示しています。
TYPE
FromMerlicProtocol :
STRUCT
Preamble : 17;
...
CurrentState : 34;
...
END_STRUCT
END_TYPE
CurrentState の値は 34 です。これは、MERLIC の現在の状態が「Ready」であることを意味します。