MVTEC HALCON

One of the leading companies for consumer goods in Romania is using a vision-based inspection system that can detect any kind of printed errors on margarine packages, signaling real time elimination of the illegible ones from the production line.
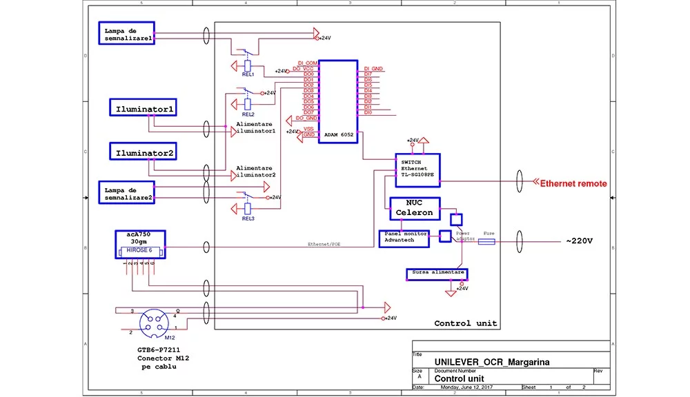
With an experience of over ten years in industrial automation, PHILRO Industrial (Voluntari, Romania) develops, produces and delivers machine-vision systems for any industry where such solutions are needed. PHILRO Industrial‘s Machine Vision Division (Bucharest, Romania) is offering all-inclusive solutions, covering all necessary aspects for optimal realization of every kind of project, including feasibility studies and case analysis. Unilever, one of the leading companies for consumer goods in Romania, is present on the Romanian market since 1995. A significant portion of Unilever production is made on the industrial platform in Ploiești. On the production line of Rama margarine packages, errors happen to occur with the printed identification codes and expiry date: Missing characters, complete lack of all characters, illegible printing, scratches, etc. These errors makes the information written on the margarine packages illegible and creates unwanted problems at the end of the distribution chain. The quality control was done by human operators visually verifying every packet of margarine out of the band, with specific characteristics of this method: An increasing margin of error as the eye gets tired, a need for many operators to cover the production line's capacity, possible production line standstills and more. To solve their quality control problems, Unilever implemented a feasible solution, using the expertise of PHILRO Industrial‘s Machine Vision Division specialists. The result is a vision-based inspection system that can detect any kind of errors on printed packages and command their elimination from the production line. PHILRO Industrial installed a machine-vision-based quality control system on the production line of RAMA. On the fast moving production line, the professional video camera "reads" the printed characters on packets of margarine. When errors are detected (missing characters, line character errors, illegible printing etc.), the system commands the removal of the defective packet from the production line. The system has the following components:
The margarine pack passes through the sensor, which triggers the image acquisition procedure. The image is retrieved and then processed. HALCON imaging software is used in the customized software application, which identifies the characters on each row of text for every package, and checks if there were any print errors using HALCON functions. The application is using several HALCON operators to accomplish the task:
From here, the program is divided into two processes, looking for the text in the two rows. Both processes are identical from the operators' point of view, only the parameters used are different. The operators used for a row are:
The system is able to check up to 300 packages per minute. If a package is detected as having illegible characters, an alarm is triggered for a real time removal from the production line. The application can store all gathered data in a database and can be connected with company’s ERP for statistical purposes and enhanced traceability. The solution implemented by PHILRO Industrial allows for a much higher productivity and a led to a significant reduction in the undetected defect rate. It also allowed a reduction in staff costs due to the automation of the verification process. With an experience of over 10 years in industrial automation, PHILRO Industrial (Voluntari, Romania; www.philro.ro) develop, produce and deliver machine-vision systems for any industry where such solutions are needed. PHILRO Industrial‘s Machine Vision Division (Bucharest, Romania; www.detectievideo.com) is offering all-inclusive solutions, covering all necessary aspects for optimal realization of every kind of project, including feasibility studies and case analysis.
Authors: Mihai Nasta, Mădălin Roventa PHILRO Industrial Ltd. is a MVTec Certified Integration Partner.
Article kindly provided by PHILRO Industrial Ltd. All product names, trademarks and images of the products/trademarks are copyright by their holders. All rights reserved.
Published on: December 14, 2017
REAL-WORLD APPLICATIONS